顶通

当前位置:主页 >信息公开>顶通 文件

关于印发《供水报装业务流程与实施规范》《排水报装业务流程与实施规范》的通知

作者: 发布时间:2024-10-29 11:12:21

                                   


  


  


  

藏建城函〔202469

  


    


  

各地(市)住房和城乡建设局、城市管理综合执法局:

  

按照自治区党委、政府关于优化营商环境工作部署,结合供排水报装实际,我厅制定了《供水报装业务流程与实施规范》《排水报装业务流程与实施规范》,现印发给你们,请认真贯彻执行。

  


  

附件:1.供水报装业务流程与实施规范;

  

2.排水报装业务流程与实施规范;

  

3.西藏自治区水电气网联合报装“一件事”报装表。

  


  


  


  

顶通

  

2024814

  

联系人:许洪辉,联系方式:18089992394

  

附件1

  


  

供水报装业务流程与实施规范

  


  

为贯彻落实《国务院关于进一步优化政务服务提升行政效能推动“高效办成一件事”的指导意见》(国发〔20243)精神和自治区党委、政府关于优化营商环境工作部署,深入推动政务服务提质增效,结合行业工作实际,制定本业务流程与实施规范。

  

一、工作目标

  

围绕优化政府服务、提升行政效能,助力我区营商环境优化总目标,从利企便民视角出发,进一步优化提升我区供水报装和联合审批工作,在全区范围内协同排水、、供电、供气部门建立起“一窗受理、一张表单、一网通办、一链办理”市政公用报装新机制,实现“一站式”报装服务,提升我区供水报装服务的质量和效能。

  

二、适用范围

  

西藏自治区城市建成区内需要办理市政供水报装事项的企业和个人;西藏自治区城市建成区内需要办理市政供水接入外线工程审批的建设单位。

  

三、实施内容

  

(一)完成高效办成“水电气网联合报装一件事”业务在专区的上线运行工作。向社会公开公布业务办理的统一线上申报渠道,实现线上“一网通办”。

  

()由各地(市)、县(区)城市管理部门(住建部门)或供水企业安排专人在政务服务大厅“水电气网联合报装”综合窗口,联合开展报装业务无差异“一窗受理”。涉及外线工程审批事项的,通过审批系统推送,实行“一链办理”“并联审批”。

  

)提前介入,主动对接服务。各供水企业按照审批部门推送的报装信息,在3个工作日内主动对接企业报装意向,变“多头申报”为“无需申报”。

  

(四)实行联合踏勘,并联审批。推行供水接入服务联合踏勘,一次到位。有外线工程的,综合受理窗口根据用户申请,各地()、县(区)城市管理部门(住建部门)组织专业团队实行限时联合现场踏勘,同步完成方案设计及费用预算工作;需办理外线审批行政许可的,由行政审批部门牵头组织联合踏勘、并联审批,在6个工作日内作出许可决定。建设单位施工前应主动与行政主管部门对接,有关部门要强化事中事后监管。

  

对接入外线工程准予开工的,各供水公用服务企业应自准予开工之日起5个工作日内完成施工。施工完成后,由各供水公用服务企业1个工作日内向属地(市)、县(区)城市管理部门(住建部门)提请验收,地(市)、县(区)城市管理部门(住建部门)应在3个工作日内组织自然资源、公安、交通运输、生态环境等部门和供水公用服务相关企业开展联合验收。验收合格的,由各供水公用服务企业正式接入,完成报装。验收不合格的,由各供水公用服务企业限期整改,整改后再次组织验收合格的,由各供水公用服务企业正式接入,完成报装。

  

四、法定依据

                                                                                                                                                                                                                                                                                                                                                                                                                                                                                                                                                                                                                                                                 

序号

依据名称

颁布时间

条款

1

199664日国务院令第198号,201111日予以修改

第二十九条:依附于城市道路建设各种管线、杆线等设施的,应当经市政工程行政主管部门批准,方可建设。

2

199664日国务院令第198号,201111日予以修改

第三十条:未经市政工程行政主管部门和公安交通管理部门批准,任何单位和个人不得占用或挖掘城市道路。


3

199664日国务院令第198号,201111日予以修改

第三十一条:因特殊情况需要临时占用城市道路的,须经市政工程行政主管部门和公安交通管理部门批准,方可按照规定占用。

4

199664日国务院令第198号,201111日予以修改

第三十三条:因工程建设需要挖掘城市道路的,应当持城市规划部门批准签发的文件和有关设计文件,到市政工程行政主管部门和公安交通管理部门办理审批手续,方可按照规定挖掘。新建、扩建、改建的城市道路交付使用后5年内、大修的城市道路竣工后3年内不得挖掘;因特殊情况需要挖掘的,须经县级以上城市人民政府批准。

5

2004629日国务院令第412号,2009129日予以修改

109项:城市桥梁上架设各类市政管线审批,实施机关:所在城市的市人民政府市政工程设施行政主管部门。

6

国发〔201629)

第二条第(二)项:将‘占用、挖掘城市道路审批’、‘依附于城市道路建设各种管线、杆线等设施审批’、‘城市桥梁上架设各类市政管线审批’3项合并为‘市政设施建设类审批’1项”。


城镇排水与污水处理条例

中华人民共和国务院令第641

第五条 国务院住房城乡建设主管部门指导监督全国城镇排水与污水处理工作。县级以上地方人民政府城镇排水与污水处理主管部门(以下称城镇排水主管部门)负责本行政区域内城镇排水与污水处理的监督管理工作。


城镇排水与污水处理条例

中华人民共和国务院令第641

第十二条 县级以上地方人民政府应当按照先规划后建设的原则,依据城镇排水与污水处理规划,合理确定城镇排水与污水处理设施建设标准,统筹安排管网、泵站、污水处理厂以及污泥处理处置、再生水利用、雨水调蓄和排放等排水与污水处理设施建设和改造。


城镇排水与污水处理条例

中华人民共和国务院令第641

 第十四条 建设单位应当按照排水设计方案建设连接管网等设施;未建设连接管网等设施的,不得投入使用。城镇排水主管部门或者其委托的专门机构应当加强指导和监督。


城镇排水与污水处理条例

中华人民共和国务院令第641

第十五条 城镇排水与污水处理设施建设工程竣工后,建设单位应当依法组织竣工验收。竣工验收合格的,方可交付使用,并自竣工验收合格之日起15日内,将竣工验收报告及相关资料报城镇排水主管部门备案。


城镇排水与污水处理条例

中华人民共和国务院令第641

第二十一条 从事工业、建筑、餐饮、医疗等活动的企业事业单位、个体工商户(以下称排水户)向城镇排水设施排放污水的,应当向城镇排水主管部门申请领取污水排入排水管网许可证。城镇排水主管部门应当按照国家有关标准,重点对影响城镇排水与污水处理设施安全运行的事项进行审查。
  排水户应当按照污水排入排水管网许可证的要求排放污水。


城镇排水与污水处理条例

中华人民共和国务院令第641

第四十三条 新建、改建、扩建建设工程,不得影响城镇排水与污水处理设施安全。
  建设工程开工前,建设单位应当查明工程建设范围内地下城镇排水与污水处理设施的相关情况。城镇排水主管部门及其他相关部门和单位应当及时提供相关资料。
  建设工程施工范围内有排水管网等城镇排水与污水处理设施的,建设单位应当与施工单位、设施维护运营单位共同制定设施保护方案,并采取相应的安全保护措施。
  因工程建设需要拆除、改动城镇排水与污水处理设施的,建设单位应当制定拆除、改动方案,报城镇排水主管部门审核,并承担重建、改建和采取临时措施的费用。


《中华人民共和国城市供水条例》


1994719日国务院令第158号发布  

根据201731日《国务院关于修改和废止部分行政法规的决定》修订;20200327日根据《国务院关于修改和废止部分行政法规的决定》修正)


第十八条  城市新建、扩建、改建工程项目需要增加用水的,其工程项目总概算应当包括供水工程建设投资;需要增加城市公共供水量的,应当将其供水工程建设投资交付城市供水行政主管部门,由其统一组织城市公共供水工程建设。


《中华人民共和国城市供水条例》


1994719日国务院令第158号发布  

根据201731日《国务院关于修改和废止部分行政法规的决定》修订;20200327日根据《国务院关于修改和废止部分行政法规的决定》修正)


第三十一条  涉及城市公共供水设施的建设工程开工前,建设单位或者施工单位应当向城市自来水供水企业查明地下供水管网情况。施工影响城市公共供水设施安全的,建设单位或者施工单位应当与城市自来水供水企业商定相应的保护措施,由施工单位负责实施。


《中华人民共和国城市供水条例》


1994719日国务院令第158号发布  

根据201731日《国务院关于修改和废止部分行政法规的决定》修订;20200327日根据《国务院关于修改和废止部分行政法规的决定》修正)


第三十二条  禁止擅自将自建设施供水管网系统与城市公共供水管网系统连接;因特殊情况确需连接的,必须经城市自来水供水企业同意,并在管道连接处采取必要的防护措施。

  


  

五、西藏自治区供水报装流程图

  

  


  

六、西藏自治区供水报装流程说明

  

(一)线上、线下报装说明

  

1.报装用户通过西藏自治区一体化政务服务平台“高效办成一件事”专区申请“通信网络联合报装一件事”或就近政务服务中心“水电气网联合报装专用窗口”进行报装申请。

  

2.西藏自治区一体化政务服务平台线上或线下服务窗口审核报装信息,材料合格,报装信息推送至各供水公用服务企业营业受理平台各供水公用服务企业根据具体业务走相关流程。

  

3.各相关部门在实现系统融通和数据共享基础上将报装申请进展情况实时推送至自治区一体化政务服务平台。

  

4.自治区一体化政务服务平台统一生成报装推进情况结果表单,并调用各相关部门电子签章签章后,在西藏自治区一体化政务服务平台用户中心展示核查结果,并短信通知报装申请人。

  

(二)具体业务受理说明

  

1.业务范围

  

新装接水业务:个人客户接入供水业务;中小型企业、工商业户及企事业单位接入供水业务;新建住宅小区及企事业单位接入供水业务。

  

2.受理

  

2.1所需资料:业务受理时需客户提供的证件资料(本人、委托代办、经办人办理业务等)。个人客户需持本人有效证件原件。委托代办业务客户产权名称是个人客户的,代办人应同时提供委托人和本人有效证件原件,并由代办人书面填写用户信息。经办人办理业务客户产权名称是单位客户的,经办人应携带本人和单位有效证件及加盖单位公章的单位证明或介绍信,单位证明或介绍信内容不得涂改,并须注明经办人、所办理业务的种类。

  

2.2信息核对:申请材料不齐全或者不符合法定形式的,网上或当场一次性告知需补齐补正的全部内容;申请材料存在错误可以当场更正的,允许和指导申请人当场更正。申请事项属于本单位职权范围,申请材料齐全、符合法定形式,或申请人按要求提交全部补正申请材料的,予以受理,同时将受理结果通过平台或短信通知申请人。前台受理人员必须完成客户姓名、手机号、装机地址的录入,其他环节可容缺办理。如:受理现场客户未带身份证件,可在后续装机时进行“客户认证”。受理期限:1个工作日

  

3.现场踏勘

  

3.1资源判定说明

  

各供水公用服务企业接收报装信息后,自行组织开展第一次现场踏勘,确认报装地点是否具备资源条件。对于无资源情况,需告知用户相关内容受理期限:1个工作日

  

3.2无外线接入说明

  

各供水公用服务企业第一次现场踏勘后,不涉及外线接入,根据现场测量编制安装预算等服务,告知客户所需费用后安装施工通水受理期限:1个工作日

  

3.3外线接入流程说明

  

提交联合踏勘申请:各供水公用服务企业第一次现场踏勘后,涉及外线接入,向对应地(市)、县(区)城市管理部门(住建部门)提交外线接入申请。受理期限:1个工作日

  

组织各相关单位开展联合踏勘:城市管理部门(住建部门)接收勘探申请后,组织自然资源、园林、交警、交通运输等部门和水电气网各相关企业开展联合踏勘。受理期限:3个工作日

  

开展帮办代办服务:各供水公用服务企业执行帮办代办服务(将申请审批资料收集推送至相关审批部门)。受理期限:1个工作日

  

开展材料审查:审批部门对申请材料进行审查后,向城市管理部门(住建部门)反馈审批意见,再由城市管理部门(住建部门)汇总与审核,并出具施工批复。(不通过退回企业帮办代办服务阶段)受理期限:1个工作日

  

组织施工:各供水公用服务企业组织施工。受理期限:5个工作日

  

提交验收申请:各供水公用服务企业向城市管理部门(住建部门)提交验收申请。受理期限:1个工作日

  

开展联合验收:城市管理部门(住建部门)接收验收申请后,组织自然资源、园林、交警、交通运输等部门和水电气网各相关企业开展联合验收。(验收不通过退回验收申请阶段,并限期整改。)受理期限:3个工作日

  


  

附件2

  


  

排水报装业务流程与实施规范

  


  

为贯彻落实《国务院关于进一步优化政务服务提升行政效能 推动“高效办成一件事”的指导意见》(国发〔20243)精神和自治区党委、政府关于优化营商环境工作部署,深入推动政务服务提质增效,结合行业工作实际,制定本业务流程与实施规范

  

一、工作目标

  

围绕优化政府服务、提升行政效能,助力我区营商环境优化总目标,从利企便民视角出发,进一步优化提升我区排水报装和联合审批工作,在全区范围内协同供水、、供电、供气部门建立起“一窗受理、一张表单、一网通办、一链办理”市政公用报装新机制,实现“一站式”报装服务,提升我区排水报装服务的质量和效能。

  

二、适用范围

  

西藏自治区城市建成区内需要办理市政排水报装事项的企业和个人;西藏自治区城市建成区内需要办理市政排水接入外线工程审批的建设单位。

  

三、实施内容

  

()完成高效办成“水电气网联合报装一件事”业务在专区的上线运行工作。向社会公开公布业务办理的统一线上申报渠道,实现线上“一网通办”。

  

(二)由排水主管部门(排水公用服务企业)安排专人在政务服务大厅“水电气网联合报装”综合窗口,联合开展报装业务无差异“一窗受理”。涉及外线工程审批事项的,通过审批系统推送,实行“一链办理”“并联审批”。

  

)提前介入,主动对接服务。各排水主管部门(排水公用服务企业)按照报装信息,在3个工作日内主动对接报装意向,变“多头申报”为“无需申报”。

  

(四)实行联合踏勘,并联审批。推行排水接入服务联合踏勘,一次到位。有外线工程的,综合受理窗口根据用户申请,排水主管部门(排水公用服务企业)组织专业团队实行限时联合现场踏勘,同步完成方案设计及费用预算工作;需办理外线审批行政许可的,由行政审批部门牵头组织联合踏勘、并联审批,在6个工作日内作出许可决定。建设单位施工前应主动与行政主管部门对接,有关部门要强化事中事后监管。

  

对接入外线工程准予开工的,排水主管部门(排水公用服务企业)应自准予开工之日起5个工作日内完成施工。施工完成后,由排水主管部门(排水公用服务企业)1个工作日内向属地(市)、县(区)城市管理部门(住建部门)提请验收,地(市)、县(区)城市管理部门(住建部门)应在3个工作日内组织自然资源、公安、交通运输、生态环境等部门和排水主管部门(排水公用服务企业)开展联合验收。验收合格的,由排水主管部门(排水公用服务企业)正式接入,完成报装。验收不合格的,由排水主管部门(排水公用服务企业)限期整改,整改后再次组织验收合格的,由排水主管部门(排水公用服务企业)正式接入,完成报装。

  

四、法定依据

                                                                                                                                                                                                                                                                                                                                                                                                                                                                                                                                                                                                                                                                 

序号

依据名称

颁布时间

条款

1

199664日国务院令第198号,201111日予以修改

第二十九条:依附于城市道路建设各种管线、杆线等设施的,应当经市政工程行政主管部门批准,方可建设。

2

199664日国务院令第198号,201111日予以修改

第三十条:未经市政工程行政主管部门和公安交通管理部门批准,任何单位和个人不得占用或挖掘城市道路。


3

199664日国务院令第198号,201111日予以修改

第三十一条:因特殊情况需要临时占用城市道路的,须经市政工程行政主管部门和公安交通管理部门批准,方可按照规定占用。

4

199664日国务院令第198号,201111日予以修改

第三十三条:因工程建设需要挖掘城市道路的,应当持城市规划部门批准签发的文件和有关设计文件,到市政工程行政主管部门和公安交通管理部门办理审批手续,方可按照规定挖掘。新建、扩建、改建的城市道路交付使用后5年内、大修的城市道路竣工后3年内不得挖掘;因特殊情况需要挖掘的,须经县级以上城市人民政府批准。

5

2004629日国务院令第412号,2009129日予以修改

109项:城市桥梁上架设各类市政管线审批,实施机关:所在城市的市人民政府市政工程设施行政主管部门。

6

国发〔201629)

第二条第(二)项:将‘占用、挖掘城市道路审批’、‘依附于城市道路建设各种管线、杆线等设施审批’、‘城市桥梁上架设各类市政管线审批’3项合并为‘市政设施建设类审批’1项”。


城镇排水与污水处理条例

中华人民共和国务院令第641

第五条 国务院住房城乡建设主管部门指导监督全国城镇排水与污水处理工作。县级以上地方人民政府城镇排水与污水处理主管部门(以下称城镇排水主管部门)负责本行政区域内城镇排水与污水处理的监督管理工作。


城镇排水与污水处理条例

中华人民共和国务院令第641

第十二条 县级以上地方人民政府应当按照先规划后建设的原则,依据城镇排水与污水处理规划,合理确定城镇排水与污水处理设施建设标准,统筹安排管网、泵站、污水处理厂以及污泥处理处置、再生水利用、雨水调蓄和排放等排水与污水处理设施建设和改造。


城镇排水与污水处理条例

中华人民共和国务院令第641

 第十四条 建设单位应当按照排水设计方案建设连接管网等设施;未建设连接管网等设施的,不得投入使用。城镇排水主管部门或者其委托的专门机构应当加强指导和监督。


城镇排水与污水处理条例

中华人民共和国务院令第641

第十五条 城镇排水与污水处理设施建设工程竣工后,建设单位应当依法组织竣工验收。竣工验收合格的,方可交付使用,并自竣工验收合格之日起15日内,将竣工验收报告及相关资料报城镇排水主管部门备案。


城镇排水与污水处理条例

中华人民共和国务院令第641

第二十一条 从事工业、建筑、餐饮、医疗等活动的企业事业单位、个体工商户(以下称排水户)向城镇排水设施排放污水的,应当向城镇排水主管部门申请领取污水排入排水管网许可证。城镇排水主管部门应当按照国家有关标准,重点对影响城镇排水与污水处理设施安全运行的事项进行审查。
  排水户应当按照污水排入排水管网许可证的要求排放污水。


城镇排水与污水处理条例

中华人民共和国务院令第641

第四十三条 新建、改建、扩建建设工程,不得影响城镇排水与污水处理设施安全。
  建设工程开工前,建设单位应当查明工程建设范围内地下城镇排水与污水处理设施的相关情况。城镇排水主管部门及其他相关部门和单位应当及时提供相关资料。
  建设工程施工范围内有排水管网等城镇排水与污水处理设施的,建设单位应当与施工单位、设施维护运营单位共同制定设施保护方案,并采取相应的安全保护措施。
  因工程建设需要拆除、改动城镇排水与污水处理设施的,建设单位应当制定拆除、改动方案,报城镇排水主管部门审核,并承担重建、改建和采取临时措施的费用。


《中华人民共和国城市供水条例》


1994719日国务院令第158号发布  

根据201731日《国务院关于修改和废止部分行政法规的决定》修订;20200327日根据《国务院关于修改和废止部分行政法规的决定》修正)


第十八条  城市新建、扩建、改建工程项目需要增加用水的,其工程项目总概算应当包括供水工程建设投资;需要增加城市公共供水量的,应当将其供水工程建设投资交付城市供水行政主管部门,由其统一组织城市公共供水工程建设。


《中华人民共和国城市供水条例》


1994719日国务院令第158号发布  

根据201731日《国务院关于修改和废止部分行政法规的决定》修订;20200327日根据《国务院关于修改和废止部分行政法规的决定》修正)


第三十一条  涉及城市公共供水设施的建设工程开工前,建设单位或者施工单位应当向城市自来水供水企业查明地下供水管网情况。施工影响城市公共供水设施安全的,建设单位或者施工单位应当与城市自来水供水企业商定相应的保护措施,由施工单位负责实施。


《中华人民共和国城市供水条例》


1994719日国务院令第158号发布  

根据201731日《国务院关于修改和废止部分行政法规的决定》修订;20200327日根据《国务院关于修改和废止部分行政法规的决定》修正)


第三十二条  禁止擅自将自建设施供水管网系统与城市公共供水管网系统连接;因特殊情况确需连接的,必须经城市自来水供水企业同意,并在管道连接处采取必要的防护措施。

  


  


  

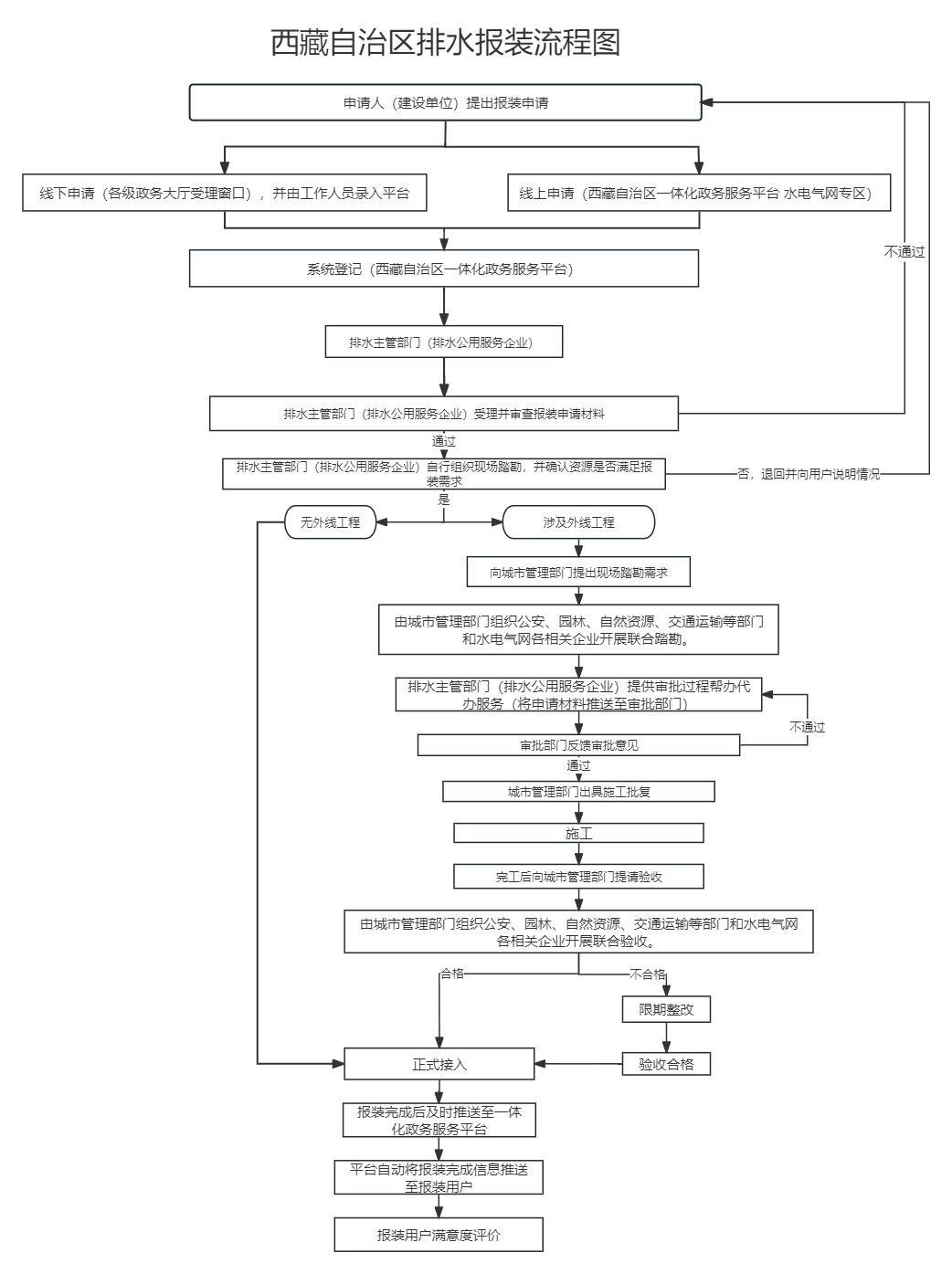
    西藏自治区排水报装流程图

  


  

  


  

六、西藏自治区排水报装流程说明

  

(一)线上、线下报装说明

  

1.报装用户通过西藏自治区一体化政务服务平台“高效办成一件事”专区申请“通信网络联合报装一件事”或就近政务服务中心“水电气网联合报装专用窗口”进行报装申请。

  

2.西藏自治区一体化政务服务平台线上或线下服务窗口审核报装信息,材料合格,报装信息推送至排水主管部门(排水公用服务企业)受理平台

  

3.各相关部门在实现系统融通和数据共享基础上将报装申请进展情况实时推送至自治区一体化政务服务平台。

  

4.自治区一体化政务服务平台统一生成报装推进情况结果表单,并调用各相关部门电子签章签章后,在西藏自治区一体化政务服务平台用户中心展示核查结果,并短信通知报装申请人。

  

(二)具体业务受理说明

  

1.业务范围

  

个人客户接入排水业务;中小型企业、工商业户及企事业单位接入排水业务;新建住宅小区及企事业单位接入排水业务。

  

2.受理

  

2.1所需资料:业务受理时需客户提供的证件资料(本人、委托代办、经办人办理业务等)。个人客户需持本人有效证件原件。委托代办业务客户产权名称是个人客户的,代办人应同时提供委托人和本人有效证件原件,并由代办人书面填写用户信息。经办人办理业务客户产权名称是单位客户的,经办人应携带本人和单位有效证件及加盖单位公章的单位证明或介绍信,单位证明或介绍信内容不得涂改,并须注明经办人、所办理业务的种类。

  

2.2信息核对:申请材料不齐全或者不符合法定形式的,网上或当场一次性告知需补齐补正的全部内容;申请材料存在错误可以当场更正的,允许和指导申请人当场更正。申请事项属于本单位职权范围,申请材料齐全、符合法定形式,或申请人按要求提交全部补正申请材料的,予以受理,同时将受理结果通过平台或短信通知申请人。前台受理人员必须完成客户姓名、手机号、装机地址的录入,其他环节可容缺办理。如:受理现场客户未带身份证件,可在后续装机时进行“客户认证”。受理期限:1个工作日

  

3.现场踏勘

  

3.1资源判定说明

  

排水主管部门(排水公用服务企业)接收报装信息后,自行组织开展第一次现场踏勘,确认报装地点是否具备资源条件。对于无资源情况,需告知用户相关内容。受理期限:1个工作日

  

3.2无外线接入说明

  

排水主管部门(排水公用服务企业)第一次现场踏勘后,不涉及外线接入,根据现场测量编制安装预算等服务,告知客户所需费用后安装施工通水。受理期限:1个工作日

  

3.3外线接入流程说明

  

提交联合踏勘申请:排水主管部门(排水公用服务企业)第一次现场踏勘后,涉及外线接入,向对应地(市)、县(区)城市管理部门(住建部门)提交外线接入申请。受理期限:1个工作日

  

组织各相关单位开展联合踏勘:城市管理部门(住建部门)接收勘探申请后,组织自然资源、园林、交警、交通运输等部门和水电气网各相关企业开展联合踏勘。受理期限:3个工作日

  

开展帮办代办服务:各排水公用服务企业执行帮办代办服务(将申请审批资料收集推送至相关审批部门)。受理期限:1个工作日

  

开展材料审查:审批部门对申请材料进行审查后,向城市管理部门(住建部门)反馈审批意见,再由城市管理部门(住建部门)汇总与审核,并出具施工批复。(不通过退回企业帮办代办服务阶段)受理期限:1个工作日

  

组织施工:排水主管部门(排水公用服务企业)组织施工。受理期限:5个工作日

  

提交验收申请:排水主管部门(排水公用服务企业)向城市管理部门(住建部门)提交验收申请。受理期限:1个工作日

  

开展联合验收:城市管理部门(住建部门)接收验收申请后,组织自然资源、园林、交警、交通运输等部门和水电气网各相关企业开展联合验收。(验收不通过退回验收申请阶段,并限期整改。)受理期限:3个工作日

  


                                                                                                                                                                                                                                                                                                                                                                                                                                                                                                                                                                                                                                                                                                                                                                                           

附件3

西藏自治区水电气网联合报装“一件事”报装表

报装基本

信息

报装人(建设单位


信用代码(身份证号)


项目名称


项目详细地址


联系人


联系电话


报装事项

基本信息

联合报装事项

用电报装□ 用水报装□ 用气报装□ 通信报装□ 排水报装□

期望现场踏勘时间

年 月 日(非节假日)上午□ 下午□

用电报装(选填)

低压用电报装

(选填)

业务类型

低压居民(新装□ 增容□ 临时用电□)

低压非居民(新装□ 增容□ 临时用电□)

供电容量

千伏安(千瓦)

高压用电报装

(选填)

电源类型

单电源□ 双电源□

业务类型

高压用户(新装□ 增容□ 临时用电□)

供电容量

千伏安(千瓦)

用水报装(选填)

业务类型

新开户□ 扩容□ 临时用水□

用水类别

居民用水□ 非居民用水□ 临时用水□

供水需求

/

排水报装(选填)

排水类别

生活污水□ 工业废水□ 医疗污水□ 其他□

排水需求

/

天然气报装(选填)

用气类别

居民用气□ 非居民用气□

安装规模

民用 户 商用 户

通信网络

报装

(选填)

通信设施是否采用光纤到户/光纤到用户单元方式建设

是 □否

建筑物是否采用移动通信基础设施建设标准

是 □否

宽带专线 ( )户

意向运营商:□电信 □移动 □联通

无线基站覆盖需求( )户

意向运营商:□电信 □移动 □联通 □广电

申请说明

因实际需要,现申请水电气网联合报装,作如下郑重承诺:严格按照相关法律法规及技术规范等规定提出报装申请,若因报装申请人不具备合法的产权资料或相关资料的真实性、有效性、准确性问题造成、引起的流程暂停、延迟或终止等相应后果,均由报装申请人自行承担。此文件签字盖章即代表:产权人/法定代表人委托经办人在水电气网联合报装业务办理中全权负责一切事宜代办。经办人在此委托权限和 日至 日的委托期限内从事的一切行为均需符合国家相关法律,所签署的一切文件产权人/法定代表人均予以承认。

报装申请人/经办人(签字)

单位名称(盖章):

日期:


  


  

  

  

         24